CockroachDB Migrations
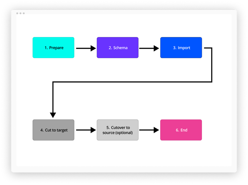
The MOLT (Migrate Off Legacy Technology) toolkit enables simple, safe, minimal-downtime database migrations to CockroachDB. MOLT combines schema transformation, distributed data load, continuous replication, and row-level validation into a highly configurable workflow that adapts to diverse production environments.
Migrations with MOLT are resilient, restartable, and scalable to large data sets.

Cockroach Labs MOLT tooling helps you at each step of a migration to de-risk your migration. The three tools in the toolkit are purpose-built to ensure your migration is simple, and that your data is kept safe and secure through the migration process.
The MOLT Convert converts a source database schema to a CockroachDB-compatible schema.
Supports schema conversion from PostgreSQL, MySQL, Oracle, and SQL Server.
MOLT Fetch performs the core data migration to CockroachDB via cloud storage, local file servers, or direct copy.
Supports PostgreSQL, MySQL, and Oracle dialects.
MOLT Verify checks for data and schema discrepancies between the source database and CockroachDB.
Supports PostgreSQL, MySQL, and Oracle.

Purpose-built CockroachDB tooling delivers observability, debuggability, and failure recovery.
Complete toolkit for the migration journey covering schema conversion, data movement, and validation.
Dialect strengths deliver a consistent migration experience whether you’re migrating from Postgres, MySQL, or Oracle.
For those who want to perform the migration wholly on their own, our Advisory offering delivers a migration plan review and remote guidance during the migration.
For those who want some help, but also want to learn more about CockroachDB through the migration process, our Embedded offering includes a part-time embedded enterprise architect, scoped planning support, and structured office hours.
For those who want Cockroach Labs to deliver a complete migration service, our Enterprise offering does just that with a fully-scoped milestone driven with our team-members embedded into your team.

+
+
New users get $400 in free credits to use within the first 30 days.
